Stukhtra
Descrizione
Un fisico è il modo
che ha l'atomo
di sapere qualcosa
sugli atomi
I MIEI BLOG
-
Stukhtra
http://www.stukhtra.it/
Un fisico è il modo che ha l'atomo di sapere qualcosa sugli atomi
ULTIMI ARTICOLI (674)
-
In fondo all'universo
La galassia più distante mai osservata di Marco Cagnotti Ma gli astrofisici i nomi li inventano dopo essersi fumati qualcosa? Oppure usano uno di quei... Leggere il seguito
Pubblicato il 22 ottobre 2010 ASTRONOMIA, SCIENZE -
Meridiana fai-da-te (con Google Maps)
E’ risaputo che disegnarsi da soli una meridiana verticale, specie se il muro non è perfettamente rivolto verso sud, è piuttosto complicato. Leggere il seguito
Pubblicato il 20 ottobre 2010 ASTRONOMIA, SCIENZE -
Incazzati come bisce
Meno dell’1 per cento del PIL di Marco Cagnotti Ma qualcuno s’è accorto che in Italia ci sono migliaia di ricercatori universitari imbufaliti che stanno... Leggere il seguito
Pubblicato il 19 ottobre 2010 SCUOLA, SOCIETÀ, UNIVERSITÀ -
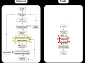
Scienza o Fede?
Tradotti da Samuele, due efficaci diagrammi di flusso per capire la differenza fra scienza e fede. E poi qualcuno sostiene che ci può essere... Leggere il seguito
Pubblicato il 19 ottobre 2010 ASTRONOMIA, SCIENZE -
Il Sole a scuola
Astro.Net: una follia di successo di Marco Cagnotti Metti un tizio con un chiodo fisso. Metti una scuola che fa sperimentazione didattica. Metti un branco di... Leggere il seguito
Pubblicato il 19 ottobre 2010 ASTRONOMIA, SCIENZE, SCUOLA -
Come si fermano i fasci di LHC?
di Marco Delmastro E’ passato un po’ di tempo dall’ultima puntata, ma sono pressoché sicuro che non vi siate dimenticati i principi di funzionamento di LHC. Leggere il seguito
Pubblicato il 19 ottobre 2010 ASTRONOMIA, SCIENZE -
Mandelbrot Set
Ricordiamolo in modo originale di Marco Cagnotti Non è recente: risale al 2007. Ma quest’animazione creata da Pisut Wisessing, della Cornell University, su... Leggere il seguito
Pubblicato il 19 ottobre 2010 ASTRONOMIA, SCIENZE -
Una vocazione tardiva
Fisici non si nasce: si diventa di Marco Cagnotti La vedi e pensi: “No, non lei”. Perché l’archetipo prototipo del fisico non è così. E’ sfigato, invece.... Leggere il seguito
Pubblicato il 18 ottobre 2010 ASTRONOMIA, CARRIERE, LAVORO, SCIENZE -
Giustizia
“Perché se lo merita”? di Marco Cagnotti La ragazza è stata assassinata e poi violentata (in quest’ordine). Lo zio confessa il delitto. Si scatenano le reazioni... Leggere il seguito
Pubblicato il 17 ottobre 2010 ATTUALITÀ, SOCIETÀ -
Strana distribuzione di numeri
La legge di Benford è bizzarra e misteriosa di Marco Cagnotti La profondità dei terremoti. La luminosità dei lampi gamma provenienti dalle profondità... Leggere il seguito
Pubblicato il 16 ottobre 2010 ASTRONOMIA, SCIENZE -
Forse che no
Gliese 581g: magari non c’è di Marco Cagnotti Ne avevamo parlato in un articolo il 30 settembre scorso: Gliese 581g è un pianeta roccioso intorno a una stella... Leggere il seguito
Pubblicato il 13 ottobre 2010 ASTRONOMIA, SCIENZE -
Il Sole in controtendenza
E il clima della Terra si raffredda (pochissimo, però) di Marco Cagnotti Il Sole: se non ci fosse, bisognerebbe inventarlo. E’ la fonte di energia quasi... Leggere il seguito
Pubblicato il 12 ottobre 2010 ASTRONOMIA, SCIENZE -
I nostri eroi?
Non è una vacanza al Club Med, ma tu ci vai di Marco Cagnotti La giornalista di Studio Aperto annuncia un servizio speciale “per ricordare tutti i militari... Leggere il seguito
Pubblicato il 10 ottobre 2010 ASTRONOMIA, SCIENZE -
Il camice e la tonaca
Un rapporto burrascoso di Marco Cagnotti Dal Seicento in poi, la tonaca e il camice di laboratorio non sono mai andati molto d’accordo. Anzi, per la verità si... Leggere il seguito
Pubblicato il 09 ottobre 2010 ASTRONOMIA, SCIENZE -
E beccati il grafene
Però anche le rane non sono male di Marco Cagnotti Così, in barba al TotoNobel proposto da Thomson Reuters per la fisica, gli svedesi hanno fregato tutti anche... Leggere il seguito
Pubblicato il 05 ottobre 2010 ASTRONOMIA, SCIENZE -
Legge di Moore anche per la scienza
La scientometria fa previsioni sugli esopianeti di Marco Cagnotti Sappiamo che cosa vogliamo scoprire, ma non sappiamo quando lo scopriremo. Ahem… per la... Leggere il seguito
Pubblicato il 03 ottobre 2010 ASTRONOMIA, SCIENZE -
Quant’è lontano mio cugino
Un software mi dice quando visse il nostro antenato comune di Marco Cagnotti Siamo tutti parenti. Tutti. Non solo io e il nativo fuegino. Ma anche io e il mio... Leggere il seguito
Pubblicato il 03 ottobre 2010 ASTRONOMIA, SCIENZE -
E le acque si separarono
Il vento potrebbe aver aiutato Mosè di Anna D’Errico Chissà come mai quando succede qualcosa di eccezionale o quanto meno singolare è sempre opera degli alieni ... Leggere il seguito
Pubblicato il 03 ottobre 2010 ASTRONOMIA, SCIENZE -
Scienza e religione
Ma se nemmeno si possono parlare… di Marco Cagnotti Bel volume, che non si schiera (non troppo apertamente, almeno) ma si limita a problematizzare. La chiave... Leggere il seguito
Pubblicato il 02 ottobre 2010 ASTRONOMIA, SCIENZE -
Osservata la radiazione di Hawking
La stessa che dovrebbe uscire da un buco nero di Marco Cagnotti Un buco nero è… nero: una verità lapalissiana. Troppo elevata la curvatura dello spaziotempo,... Leggere il seguito
Pubblicato il 02 ottobre 2010 ASTRONOMIA, SCIENZE
